
下表是某项目的工程数据,根据各个问题中给出的要求和说明,完成问题一至问题三,将解答填入答题纸的对应栏内。
活动 | 紧后活动 | 工期(周) |
A | C E | 5 |
B | C F | 1 |
C | D | 3 |
D | G H | 4 |
E | G | 5 |
F | H | 2 |
G | —— | 3 |
H | —— | 5 |
【问题一】(4分)
请指出该项目的关键路径,并计算该项目完成至少需要多少周?假设现在由于外部条件的限制,E活动结束3周后G活动才能开始;F活动开始5周后H活动才可以开始,那么项目需要多长时间才能完成?
【问题二】(5分)
分别计算在没有外部条件限制和【问题一】中涉及的外部条件的限制下,活动B和G的总时差和自由时差。
【问题三】(6分)
假设项目预算为280万元,项目的所有活动经费按照活动每周平均分布,并与具体的项目无关,则项目的第一周预算是多少?项目按照约束条件执行到第10周结束时,项目共花费200万元,共完成了A、B、C、E、F 5项活动,请计算此时项目的PV、EV、CPI和SPI。
从本案例提出的三个问题,我们很容易判断出:该案例主要考查的是项目的进度(时间)管理和项目成本管理,并且侧重考关键路径法、总时差、自由时差和成本控制。本案例后的【问题一】、【问题二】和【问题三】都是计算题,其中【问题一】和【问题二】需要用到关键路法找关键路径、总工期、总时差和自由时差;【问题三】需要用到挣值管理的相关公式进行计算。(案例难度:★★★)
一、答题思路解析
要能正确解答该问题,关键就是正确使用关键路径法,关键路径法的核心就是采用顺推法和逆推法分别计算出项目中每一个活动的最早开始时间(ES)、最早结束时间(EF)、最晚开始时间(LS)和最晚结束时间(LF)。首先,采用顺推法,按活动之间的逻辑顺序,从前往后推算出每一个活动的最早开始时间(ES)和最早结束时间(EF)(我们可以假定从第0周开始计算,因此活动的最早结束时间 = 最早开始时间 + 工期);利用顺推法,在没有推错的情况之下,最后一个活动的最早结束时间就代表着本项目的工期(因为项目进度网络图中第一个活动和最后一个活动一定在关键路径上。如果项目的最后一个活动有并列多个,则项目工期自然就是这些活动中最早结束时间最大的那个值)。然后再逆推,逆推法是从项目最后一个活动开始,反向将每个活动的最晚结束时间和最晚开始时间一一找出来(由于我们假定从第0周开始计算,因此最晚开始时间= 最晚结束时间–工期)。采用逆推法时最后一个活动的最晚结束时间等于该活动的最早结束时间(即项目的工期)。关键路径即为活动总时差(活动总时差 = 活动最晚开始时间–活动最早开始 = 活动最晚完成时间–活动最早完成时间)全为“0”的那(几)条路径。
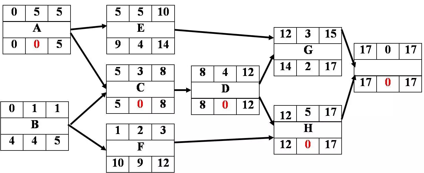
这样,我们就可以采用关键路径法,采用顺推和逆推,画出项目进度网络图,找出各活动最早开始时间(ES)、最早结束时间(EF)、最晚开始时间(LS)和最晚结束时间(LF),如下图所示(为方便起见,我们在活动G和活动H后增加了一个历时为0的里程碑活动):
根据上图中的数据,我们就很容易找出项目的关键路径是ACDH,项目的总工期为17周。
假设现在由于外部条件的限制,E活动结束3周后G活动才能开始;F活动开始5周后H活动才可以开始,则项目进度网络图如下(为方便起见,我们在活动G和活动H后增加了一个历时为0的里程碑活动):
上图显示,外部条件的限制没有改变项目关键路径(项目关键路径还是ACDH),因此项目总工期还是17周。(问题难度:★★★)
二、参考答案
该项目的关键路径是ACDH。
该项目完成至少需要17周。
假设现在由于外部条件的限制,E活动结束3周后G活动才能开始;F活动开始5周后H活动才可以开始,那么项目仍然需要17才能完成。
一、答题思路解析
我们知道,活动的总时差 = 活动最晚开始时间–活动最早开始时间,自由时差 = 紧后活动最早开始时间–当前活动最早结束时间。根据【问题一】的答题思路解析,我们知道,在没有外部条件限制时,活动B总时差是4周,自由时差是0周(由于B活动后有两个紧后活动,因此选择B活动相对于C、F两个活动自由时差最小的那个值);活动G的总时差是2周,自由时差是2周。在外部条件限制的情况下,活动B总时差是4周,自由时差是0周(由于B活动后有两个紧后活动,因此选择B活动相对于C、F两个活动自由时差最小的那个值);活动G的总时差是1周,自由时差是1周。(问题难度:★★)
二、参考答案
在没有外部条件限制时,活动B总时差是4周,自由时差是0周;活动G的总时差是2周,自由时差是2周。
在外部条件限制的情况下,活动B总时差是4周,自由时差是0周;活动G的总时差是1周,自由时差是1周。
一、答题思路解析
要计算项目第一周的预算,就需要知道第一周应该完成哪些工作,从【问题一】的答题思路解析中,我们知道,第一周应该完成活动A的五分之一和完成活动B。根据本问题给出的约定条件“项目的所有活动经费按照活动每周平均分布”,其含义就是项目预算按项目总工作量平均分布,而项目总工作量就是各活动工作量之和,因此,项目总工作量是28周(5+1+3+4+5+2+3+8= 28)。这样,每单位工作周的预算是10万(280/28 = 10),因此,项目第一周的预算是20万(A活动第一周的预算为10万、B活动第一周的预算也是10万)。项目按照约束条件执行到第10周结束时,项目共花费200万元,即AC(实际成本)是200万;共完成了A、B、C、E、F 5项活动,则EV(挣值)= 5*10 +1*10 + 3*10 + 5*10 + 2*10 = 160(万)。根据【问题一】的答题思路解析,我们知道,在外部条件约束的情况下,截止第10周计划应该完成的工作是:要完成ABCEF活动,另外D活动要完成2周的任务量,因此PV(计划价值)= 5*10 + 1*10 + 3*10 + 5*10 + 2*10 + 2*10 = 180(万)(我们应该注意的是,PV、EV和AC必须是统计同一时间段内的数据)。然后,通过公式CPI = EV/AC、SPI = EV/PV,我们就可以计算出CPI和SPI。(问题难度:★★★)
二、参考答案
所有活动的总工作量为5+1+3+4+5+2+3+8=28(周),项目预算为280万元,平均每周花10万元的项目预算。项目的第一周预算为20万。
按照约束条件10周结束时,计划要完成ABCEF活动,且D活动要完成2周的任务量,因此PV=5*10+1*10+3*10+5*10+2*10+2*10=180(万)。
实际完成ABCEF活动,则EV=5*10+1*10+3*10+5*10+2*10=160(万)。
CPI=EV/AC=160/200=0.80。
SPI=EV/PV=160/180=0.89。
浙公网安备 33010802003509号